The 2,000 year dance between the Jewish people and Western civilization has spawned many questions of scholarly interest. A relatively minor point, though not trivial, has been the issue of the biological relatedness of the Jewish people, and their relatedness to the nations among whom they were resident. This particular point became more starkly relevant with a scientific understanding of human genealogy and genetic relationship in the 18th and especially 19th centuries, but its root can be traced back to antiquity. Jews are not simply a set of individuals who espouse a belief in the God of the Jews, or hold to the laws of the God of the Jews. Rather, one aspect of Jewish identity is its collective component whereby the adherents of the Jewish religion also conceive of themselves as a particular nation or tribe, and therefore bound together by a chain of biological descent. Ergo, the traditional assertion that one is a Jew if one’s mother is a Jew.
Of course these issues can not be understood except in light of a complex historically contingent sequence of events. Our understanding of what it means to be Jewish today, or the understanding of Jews themselves as to their own identity, is the outcome of a long process where self-identified Jews interacted with the broader milieu, as well as evolving in situ. In other words, the Jewish people and the seeds of the Jewish Diaspora were shaped by developments within and without the Jewish culture, and these developments left an impact on the genes of the Jewish people. Contemporary groups outside the “Jewish mainstream,” such as the Beta Israel, Bene Israel and the Karaites, but with an acknowledged connection to Judaism, are windows into other faces of being Jewish besides that of Rabbinical Judaism.
And yet it is descents of the adherents of Rabbinical Judaism, the Judaism of the Pharisees, which we think of when we think of Jews (even the non-Orthodox traditions emerged out of a cultural milieu where Orthodox Judaism was normative). The vast majority of the Jews of the world trace their lineage back to the groups who organized their lives around not just the Bible, but also the Talmud, and subsequently commentaries and rulings by rabbis who were trained in the Talmud. Today these Jews fall into three broad groups, the Ashkenazim, Sephardim and Mizrahim. The Ashkenazim are rather easy to define, as they are the Jews of Central Europe who have been so prominent over the past few centuries. Though it seems likely that in the first millennium their ancestors were to be found along the Rhine, more recently their center of gravity has been in Central & Eastern Europe, in particular Poland and Lithuania. The Sephardim were originally the Jews of Spain, but after their expulsion in 1492 they settled in the Ottoman Empire, and to a lesser extent in other regions of Europe such as the Netherlands. A major confounding issue with the modern Sephardim is that in the Ottoman lands they encountered and interacted with preexistent Jewish communities, who often maintained a distinctive identity subsequent to the influx of the Sephardim. Though in most cases, such as in Morocco and Syria, the Sephardim became culturally dominant and assimilated the indigenous Jewish community into their identity (though they often abandoned Ladino, the language they brought from Spain, for the local lingua franca), in other cases two distinct Jewish communities were coexistent down down to the modern era (e.g. Greece). Finally, the Mizrahim are Jews of the East or Oriental Jews, those Jews whose ancestors hail from Muslim lands where the Sephardim were never a presence. To a great extent the Mizrahim identity is a recent catchall constructed to identify a real dividing line between those groups which are the products of the Sephardic-indigenous synthesis, such as the Moroccan Jews, and those which are not, such as the Yemeni Jews. Often all non-Ashkenazi Jews are referred to as Sephardic because of a common religious liturgy which binds them. But naturally it gets more complicated than this. Between the rise of Islam and Christianity as the dominant religious civilizations in which Jews were embedded and the Enlightenment Rabbinical Judaism had established a modus vivendi. Jews were a corporate entity, a minority subordinate to the majority, whose relationship with the majority was mediated through eminent individuals who spoke for and had power over the community. Though often fraught in the execution in the abstract the position of Jews within pre-modern political units was not controversial; Jews were subjects with obligations, often a useful minority for potentates. They were not citizens with rights and responsibilities. Over the past few centuries that has obviously changed. The French Revolution and the emergence of the idea of a nation-state where all citizens have equal rights and responsibilities before the law, along with a scientific concept of race, complicated the Jewish relationship with the societies in which they were resident, particularly in Europe (though pan-Turk and pan-Arab nationalism were analogous and resulted in similar problems of identity). Despite phenomena such the Spanish fixation on “cleanliness of blood”, as well the Jews self-conception as the descendants of Israel, it was in the 19th century that the idea of a Jewish race with very specific and determined biological qualities which were heritable came to the fore. The Nazi total extermination program stood in contrast to previous assaults on the existence of Jewish community, where conversion to Christianity, and assimilation more broadly, were plausible goals. The Nazis aimed to eliminate not just the culture of the Jews, but their very biological existence. Ironically assimilated European Jews themselves internalized this sense of their racial/national distinctiveness, evident even in those with no religious aspect of Jewish identity at all such as Sigmund Freud. This explains the secular nature of the original Zionist project, whose aim was to create a national homeland for the Jews as a people, and so normalize them as a nation among nations, rather than being among the nations (this was a project which religious and assimilationist Jews initially opposed).
With the Holocaust, and the post-World War II rejection of racial nationhood, the often pseudo-scientific practice of measuring and categorizing people according to skull metrics, and more legitimately blood groups, fell into disrepute. Some scholars began to reconfigure the Jews not as a biological descent group, but as a religious ideology or confession which eventually became an ethnic identity. The most extreme proponents of the cultural model presumed that Jewish groups emerged through cultural diffusion and religious proselytization. The Jews of Poland were Poles who adopted Rabbinical Judaism. The Jews of Morocco were Arabs or Berbers who adopted Rabbinical Judaism. And so forth. In other words this school transformed Jewishness into what the German Reform movement had attempted, making of Jews just another religious confession with no ethnic connotations (and therefore entailing a reinterpretation of some aspects of Chosen Peoplehood).
But the pendulum has swung back, in part thanks to the rise of genetic science, and in part broader currents in the Jewish world. In regards to the second I will note that the American Reform movement has pulled back from its more aggressive accommodations with the sensibilities of gentiles. Of particular relevance for the topic at hand, Reform Judaism has reversed its rejections of the idea of Jewish nationhood. I suspect this is in large part because American Jews, and Jews in Western nations more generally, feel less need to prove that they belong by aligning themselves self-consciously to mainstream conceptions of religious identity as anti-Semitism has declined.
And now we come to genetics. The genetics of Jews are a large set of related fields. Much of it is motivated by medical considerations, in particular “Jewish diseases” such as Tay-Sachs. Though the ultimate aim of much research is to clarify population stratification in association studies, over the past few years there has been a great deal of light shed on the possible origins of and the relationships of Jews to each other and other populations. Originally the focus was on uniparental lineages, male and female markers passed through the Y chromosome and mtDNA respectively. The general results of these were that both the extreme scenarios of total replacement and pure cultural diffusion are false. On the one hand Jews across the world by and large share unexpected genetic affinity which one would not predict from geography, but only from their common religious-ethnic identity as Jews. But Jews also cluster geographically in a way that is reminiscent of the gentile populations among whom they have settled, suggesting either independent evolution after an initial separation and/or admixture with the local populations.

One of the most popular posts on this weblog focuses on the differences between Ashkenazi Jews and gentiles, in particular peoples of European descent. The figure to the left illustrates that white Americans who are gentile or Jewish are rather easy to distinguish genetically from each other. That Jews exhibit a particularly distinctive genetic signature may not be all that surprising, considering that medical geneticists have long known that there are diseases which are biologically rooted and heavily overrepresented among this population. Distinctive traits imply distinctive genes. And the demographic history of the Jewish people as attested to in the literary records can be fitted rather easily within the framework of many of the results coming out of the genetic studies.
But what about the issues I mooted above in regards to the divisions among the Diasporic Jewish community? A new paper in The American Journal of Human Genetics takes a stab at attempting establish a set of relations between different Jewish communities, as well as other populations which they may have admixed with. Abraham’s Children in the Genome Era: Major Jewish Diaspora Populations Comprise Distinct Genetic Clusters with Shared Middle Eastern Ancestry:
For more than a century, Jews and non-Jews alike have tried to define the relatedness of contemporary Jewish people. Previous genetic studies of blood group and serum markers suggested that Jewish groups had Middle Eastern origin with greater genetic similarity between paired Jewish populations. However, these and successor studies of monoallelic Y chromosomal and mitochondrial genetic markers did not resolve the issues of within and between-group Jewish genetic identity. Here, genome-wide analysis of seven Jewish groups (Iranian, Iraqi, Syrian, Italian, Turkish, Greek, and Ashkenazi) and comparison with non-Jewish groups demonstrated distinctive Jewish population clusters, each with shared Middle Eastern ancestry, proximity to contemporary Middle Eastern populations, and variable degrees of European and North African admixture. Two major groups were identified by principal component, phylogenetic, and identity by descent (IBD) analysis: Middle Eastern Jews and European/Syrian Jews. The IBD segment sharing and the proximity of European Jews to each other and to southern European populations suggested similar origins for European Jewry and refuted large-scale genetic contributions of Central and Eastern European and Slavic populations to the formation of Ashkenazi Jewry. Rapid decay of IBD in Ashkenazi Jewish genomes was consistent with a severe bottleneck followed by large expansion, such as occurred with the so-called demographic miracle of population expansion from 50,000 people at the beginning of the 15th century to 5,000,000 people at the beginning of the 19th century. Thus, this study demonstrates that European/Syrian and Middle Eastern Jews represent a series of geographical isolates or clusters woven together by shared IBD genetic threads.
The major limitation of this study that I can see is that two very numerous and interesting groups of non-Ashkenazi Jews, Moroccan and Yemenis, were not included. Yemenis in particular are of interest because there is some historical reference to kings of Yemen who adhered to the Jewish religion, and so implicitly may have brought over substantial numbers of South Arabians to the religion. The studies I have seen about the genetics of Yemeni Jews are mixed in regards to whether they exhibit more affinity with other Jews, or with non-Jewish Yemenis. But set next to the treasure trove of results that’s a minor complaint. Quick review of the groups in the study:
Ashkenazi — easy, Jews of Central Europe
Iraqi Jews — Mizrahi, presumably Jews who descend from the Babylonian community which dates back to the First Exile
Iranian Jews — Mizrahi, should be derived from the Babylonian Jewish community. For most of history after the conquest of Babylon by the Persians Mesopotamia and the Iranian heartland were integrated into one political unit. The the division between Mesopotamia and Iran was fixed after the Ottomans managed to hold what became Iraq against the attempts by the Safavid dynasty of Persia to reclaim it in the 16th century.
Syrian Jews — Sephardic, but a compound of ancient Levantine Jews who date back to Roman antiquity and post-1492 Sephardim. The native Syrian liturgical tradition apparently persisted down into the modern period before its recent extinction
Turkish Jews — Sephardic, but a compound of Anatolian Jews who date back to Roman antiquity and post-1492 Sephardim
Greek Jews — Mostly Sephardic, a compound of Greek Jews who date back to Roman antiquity and post-1492 Sephardim (note that Greece was part of the Ottoman Empire until the 19th century)
Italian Jews — I believe this study classes them as Sephardic, but the origin and nature of this group is ambiguous. The Jewish community of Italy may date back to Roman antiquity, and so lay outside of the Ashkenazi-Sephardic dichotomy, but operationally it has been influenced by the pan-Mediterranean peregrinations of the Sephardic Diaspora
In fact the last point, that different Jewish communities have interacted and influenced each other, is a general truth. Persecutions of Jews during the medieval period as far away as Germany and Spain resulted in infusions of new migrants into the Jewish community of Kerala in South India as an extreme case. Just as there was an Islamic world which stretched from the Atlantic to the borders of China, and a Christian world which spanned Spain and Russia, so the Jewish world stretched from its heart in Central Europe and the Middle East, all the way to far flung outposts such as Kaifeng in North China and Kerala in South India. But powerful streams of cultural interconnectedness do not necessarily entail a great deal of gene flow.
Let’s go to the results as illustrated in the figures. First a table which shows pairwise genetic distances between the Jewish populations enumerated above and selected groups from the HGDP database. The numbers above the diagonal represent Fst, in other words the proportion of genetic variation within the total population as defined by the row-column pair which is between population. The bigger the number, the greater the genetic distance between the two populations.

Since I had to shrink the figure some, here’s the text which describes the gist of these results:
These findings demonstrated that the most distant and differentiated of the Jewish populations were Iranian Jews followed by Iraqi Jews (average FST to all other Jewish populations 0.016 and 0.011, respectively). The closest genetic distance was between Greek and Turkish Sephardic Jews (FST = 0.001) who, in turn, were close to Italian, Syrian, and Ashkenazi Jews. Thus, two major groups were identifiable that could be characterized as Middle Eastern Jews and European/Syrian Jews, an observation that was supported by pairwise FST and by phylogenetic tree analysis….
The Turkish and Greek communities were operationally nearly unified until the independence of Greece 150 years ago, so the small distance makes sense. It is notable that the distinction in terms of genetic distances maps onto that between the Roman and Persian Empires, where two Jewish communities emerged with different loci, Mesopotamia and the Palestine-Alexandria axis, respectively. Syrian Jews, who were within the boundaries of the Roman Empire, are more similar to European Jews than Iraqi Jews to their east. Though this may be due in part to the influx of Sephardim from Spain within the past few hundred years.
But Fst numbers can be hard to interpret in a gestalt fashion. So let’s look at PCA plots. They filtered the SNPs for the most ancestrally informative ones; i.e., ones which exhibit lots of between population difference. With these SNPs they extracted the largest independent components of variation. Note that the difference between PC 2 and 3 is small in magnitude, and so both are of interest. First, here are the Jewish groups in aggregate as they relate to other HGDP populations:

No surprise. Jews span Europeans and Middle Easterners. But let’s drill down to a finer grain. They also used the PopRes data set, which from what I recall is a bit more cosmopolitan than the HGDP one. I’ve added some clarifying labels.

The above changes nothing really in how we understand the relationships of Jews, in particular Ashkenazi Jews, to Europeans. Roughly, Jewish genetic relatedness to European groups tracks how strongly influenced by Rome a region was. Jews are closest to Italians, least close to Finns and Russians. Also, remember to be careful about PCA plots; from what I can gather these dimensions fall out of the set of SNPs designed to maximize between population differences between the Jewish groups so as to increase the power to distinguish Jewish clusters.
Going back to the HGDP sample, you see similar patterns


Iranian and Iraqi Jews, Jews who were not touched by the Sephardic Diaspora, or, the Roman Empire, are distinct from the Jewish groups to their west. In fact it is interesting to observe that the various Levantine Arab groups are rather close to Syrian Jews when set next to the Iraqi and Iranian Jews, at least in total genome content.
Another way to look at the variation is through Structure, where there are K ancestral groups, and individual genomes are conceived of as a synthesis of K groups.

The Structure plot confirms that Ashkenazi Jews are more European than other Jewish groups, and Iranian Jews the least European. This influence of geography, or isolation by distance, shows up in other studies. But it should be weaker or non-existent in a perfectly cosmopolitan Jewish Diaspora where distance is no consideration. This model seems false. The most plausible explanation for the patterns here, supported by uniparental lineages, is that local Jewish populations have admixed with surrounding populations. Of course it could be that Ashkenazi Jews went through a population bottleneck and became a highly endogamous inbred community, so that genetic drift resulted in their uniqueness. But in that case they should show up as distinctive as the Kalash of Pakistan, who may be thought to have formed their own “micro-race” through genetic isolation.
Switching back to a big-picture summary of the genetic relationships, here’s a phylogenetic tree which was generated with the Fst numbers above. I think these should be viewed with caution, as trees like this are sharp and discontinuous by their nature. Even the authors observe that these Jewish groups, as well as human populations in general, have been characterized by gene flow and admixture over time, so that the assumptions which underly some of these representations are idealizations. Trees are invariably claimed to be robust, and yet somehow I’ve seen a really wide range of trees across different studies contingent upon the marker set or technique for the same set of populations quite often

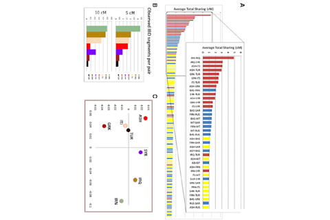
Finally, the authors examined the degree of identity by descent (IBD) across the genome of the Jewish groups. IBDjust refers to the fact that a region of the genome is identical with another because they’re descended from the same original copy. Siblings for example have huge regions of the genome identical by descent because each parent contributes one half of the offsprings’ genome. Over the generations the correlations of genetic variants across a physical strand are broken up by recombination. If two individuals who are putatively not related have long regions of the genome which are identical by descent that suggests that they share a recent common ancestor whose genomic contribution hasn’t been diluted by too much time and recombination.
Figure 3 of this paper summarizes the main IBD results. In panel A the red bars are Jewish-Jewish comparisons, yellow Jewish-non-Jewish, and blue non-Jewish-non-Jewish. Panel C plots the genetic relationships adduced from the IBD results on a 2-D plane.

Jewish groups share a lot of the genome identical by descent. Additionally, there’s a general agreement with the other results as to which groups are close to each other. They note in the text that the segments identical by descent among Jews are rather small, which implies that recombination has broken up the large blocks. So that means that a high proportion of Jewish-Jewish IDB is a function more of many common ancestors deep in the past, rather than a few more recent common ancestors. Ashkenazi Jews in particular exhibit increased sharing of the genome across short blocks as opposed to longer ones, suggestive of a demographic expansion from a small population. Genic regions were was also moderately enriched around the loci which were IDB, a possible indication of functional commonalities across Jewish populations. If you’re interested in genes which Jews tend to share IDB, here they are a list:

After all that where are we? I think this section of the discussion addresses the broad brush findings:
The Middle Eastern populations were formed by Jews in the Babylonian and Persian empires who are thought to have remained geographically continuous in those locales. In contrast, the other Jewish populations were formed more recently from Jews who migrated or were expelled from Palestine and from individuals who were converted to Judaism during Hellenic-Hasmonean times, when proselytism was a common Jewish practice. During Greco-Roman times, recorded mass conversions led to 6 million people practicing Judaism in Roman times or up to 10% of the population of the Roman Empire. Thus, the genetic proximity of these European/Syrian Jewish populations, including Ashkenazi Jews, to each other and to French, Northern Italian, and Sardinian populations favors the idea of non-Semitic Mediterranean ancestry in the formation of the European/ Syrian Jewish groups and is incompatible with theories that Ashkenazi Jews are for the most part the direct lineal descendants of converted Khazars or Slavs. The genetic proximity of Ashkenazi Jews to southern European populations has been observed in several other recent studies.
Early history matters, and what these findings point to is that a division between western and eastern Jews which falls along the lines of Roman-Persian political division exists today even after 2,000 years. In terms of both culture and genetics there is “first mover” advantage. Even though only a minority of the population of the United States is of English origin, the vast majority of Americans speak English, and adhere to cultural traditions of English provenance. Similarly, admixture events early in the history of a group may have an outsized effect contingent upon later variations in population size.
Focusing more on specific cultural and historical parameters the authors note that what was Jewish in the time of Augustus was very different from what was Jewish in the time of Charlemagne. By the time of Charlemagne the Judaism of the Pharisees had marginalized other groups (excepting to some extent the Karaites). In the time of Augustus Jews were divided between different sects and persuasions, and there was a welter of diversity. Additionally, in the marketplace of Roman religion Jews were a moderately entrepreneurial group. The dynasty of Herod himself was of convert origin. There was a wide spectrum of Jewish religious practice and belief, from the near monastic isolation of the Essenes, to the engaged but separatist Pharisees, and finally to the wide range of more syncretistic practices which fall under the rubric of “Hellenistic Judaism.” Many scholars assert that it was from the last sector which Christianity finally arose as a Jewish sect, and that Christianity eventually absorbed all the other forms of Hellenistic Judaism. Judaism of the Pharisees, which became Rabbinical Judaism, and more recently Judaism qua Judaism, was shaped in large part by having to accommodate and placate the dominant Christian and Islamic religious cultures in which it was integrated by the early medieval period. Conversion to Judaism from Christianity or Islam was often a capital crime (though conversion from Christianity to Judaism was not forbidden in Muslim lands, while presumably conversion from Islam to Judaism in Christian lands would not have been, though few Muslims lived in Christian lands). So after 500 A.D. it seems that what may have occurred was that a Jewish Diaspora characterized by geographically determined genetic diversity, despite some common original Levantine origin, was genetically isolated from surrounding populations. This explains why there seems relatively little influx of Slavic genes into the Ashkenazim despite their long sojourn within Poland-Lithuania and later the Russian Empire. In contrast, the Roman Jewish community was already large in the days of Julius Caesar, and presumably intermarried with the urban proletariat of diverse origins.In an ironic twist these data suggest that modern Jews, in particular the Ashkenazim, but to a lesser extent the Sephardim as well, share common ancestry with gentile Europeans due to the unconstrained character of the pagan Greco-Roman world which Jews were to a great extent strident critics of. Contra Tertullian Athens had much to do with Jerusalem.
Citation: Atzmon, G., Hao, L., Pe’er, I., Velez, C., Pearlman, A., Palamara, P., Morrow, B., Friedman, E., Oddoux, C., & Burns, E. (2010). Abraham’s Children in the Genome Era: Major Jewish Diaspora Populations Comprise Distinct Genetic Clusters with Shared Middle Eastern Ancestry. The American Journal of Human Genetics DOI: 10.1016/j.ajhg.2010.04.015














